Diagrama De Dispersi N Y Ejemplos are a flexible and hassle-free service for remaining arranged and efficient. From calendars and planners to to-do lists and worksheets, these templates accommodate numerous personal and expert needs. They are personalized, allowing you to tailor them to your preferences and make planning more efficient. Whether you need a weekly schedule, budget tracker, or meal planner, you'll discover a style that matches your design and purpose.
Downloading and printing these templates is easy and available. Utilize them at home, in the workplace, or perhaps on the go to enhance your day-to-day jobs. Conserve time and effort with ready-to-use designs that simplify your regimen while adding a touch of creativity to your company. Check out a wide variety of Diagrama De Dispersi N Y Ejemplos today and take the first step toward a more organized and efficient lifestyle!
Diagrama De Dispersi N Y Ejemplos

Diagrama De Dispersi N Y Ejemplos
We ve put together 43 of the best The Grinch coloring pages that you can print and download for free Perfect for kids of all ages and adults Check out our grinch printables selection for the very best in unique or custom, handmade pieces from our prints shops.
Grinch Coloring Pages 44 Free Printables ColoringAll

Diagrama De Dispersi n En Excel Ejemplo Regresi n Lineal YouTube
Diagrama De Dispersi N Y EjemplosCheck out this easy Pin the Heart on the Grinch game with free printable! This Grinch activity is perfect for the classroom or holiday parties with the family. On this page you will find 15 all new Grinch coloring pages that are completely free to print and download
There are many different types of grinch printable sold by sellers on Etsy. Some of the popular grinch printable available on Etsy ... Gr fico De Dispersi n Con Recta De Regresi n En Seaborn PYTHON CHARTS Qu Son Las Medidas De Dispersi n Y Para Qu Sirven F rmulas
Grinch Printables Etsy

Estad stica Bidimensional
Get your Grinch themed Christmas family movie night or party printables 18 pages of decor photobooth props food drink tent cards invite evites more Diagrama De Dispersi n De La Conductividad El ctrica Y S lidos Totales
Free printable Grinch coloring pages for kids of all ages You can print or download them to color and offer them to your family and friends Diagrama De Dispersi n De La Conductividad El ctrica Y Suma De Aniones Diagrama De Dispersi n De La Conductividad El ctrica Y Suma De Cationes

Ejemplos De Diagramas De Venn En Blanco

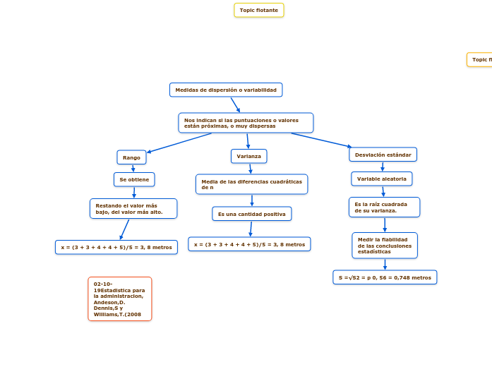
Medidas De Dispersi n O Variabilidad Mind Map

Diagrama De Dispersion

2 Psicologia Experimental Para Un Estudio De Interacci n Y

Esquema Del Diagrama De Dispersi n Producido Por El Sysmex XE 2100

Distribuciones Bidimensionales

Correlacion Y Regresion

Diagrama De Dispersi n De La Conductividad El ctrica Y S lidos Totales

Diagrama De Dispersi n De Las Variables De Relaci n De Adsorci n De

Diagrama De Dispersi n De La Conductividad El ctrica Y La Suma De Iones